{
}

Difference Between Ferrous And Ferric

Ferrous Sulfate Feso4 Formula Uses Dosage Structure Properties

Ferrous Sulfate Feso4 Formula Uses Dosage Structure Properties

Medical Academic Iron Supplements Ferrous Or Ferric Medical Academic

Medical Academic Iron Supplements Ferrous Or Ferric Medical Academic

Redox Reaction With Iron Video Khan Academy

Redox Reaction With Iron Video Khan Academy

Pharmaceuticals Free Full Text Sucrosomial Iron A New Generation Iron For Improving Oral Supplementation Html

Pharmaceuticals Free Full Text Sucrosomial Iron A New Generation Iron For Improving Oral Supplementation Html

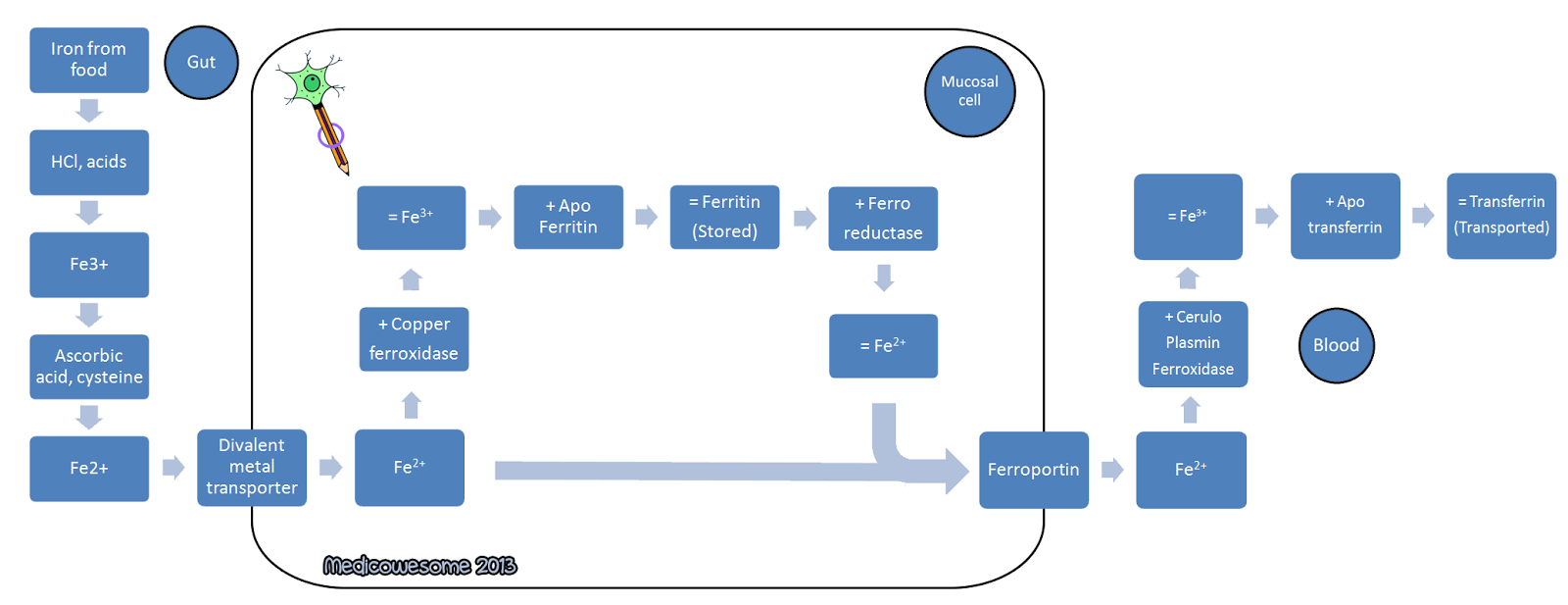
Iron And Heme Metabolism

Iron And Heme Metabolism

{}